在體驗設計領域,競品分析是連接市場需求與產品落地的關鍵環節。無論是從零搭建新產品,還是對現有產品進行迭代優化,科學的競品分析都能幫助設計師精準把握市場趨勢、規避設計誤區、提煉差異化優勢。然而,不少入門者在開展競品分析時容易陷入 “信息堆砌” 的困境,不清楚分析的核心目標與落地路徑。本文將從目標確立、競品篩選、框架搭建、工具賦能四個維度,拆解競品分析的完整流程,助力設計新手快速掌握實操方法。
競品分析的前提是清晰的目標導向,脫離目標的分析只會淪為無效的信息羅列。在動手前,需先明確兩個核心問題:
- 方案設計前:針對核心競品或類競品,全面梳理其核心功能、交互流程、設計風格與目標用戶,為產品定位和設計方向提供參考,尤其適合從零到一的新產品搭建。
- 設計中 / 設計后:聚焦具體的產品或交互問題,針對性分析核心競品、類競品甚至跨領域的交互參考競品。此時無需局限于同類型產品,任何在特定交互場景有亮點的產品都可作為參考。
競品分析切忌 “大而全”,應根據產品階段鎖定核心目標:
- 戰略層面:通過對比競品的商業模式、目標用戶與市場定位,明確自身產品的差異化賽道,避免同質化競爭。
- 體驗層面:深入分析競品的交互邏輯、視覺風格與信息架構,提煉可復用的設計亮點,規避已被市場驗證的設計缺陷,提升自身產品的用戶體驗。

競品選擇的質量直接決定分析結果的價值,盲目羅列同類產品只會分散精力。需結合選擇依據與分類標準,篩選出具有參考意義的競品。
- 同行對標:關注行業內市場份額領先、用戶口碑較好的同類產品,這類產品的設計邏輯往往經過市場驗證,具有較高參考價值。
- 業務反饋:對于 B 端產品,業務同事日常接觸的相關工具或合作方產品,可能隱藏著貼合實際使用場景的設計靈感,應充分采納其推薦。
- 多渠道搜索:通過百度、知乎、行業報告、AI 工具等渠道,挖掘潛在競品,尤其關注新興產品的創新設計,捕捉市場趨勢。
根據分析目標,可將競品分為三類,按需開展針對性分析:
- 核心競品:產品功能、目標用戶、體驗目標高度相似,是直接競爭關系,需進行全面深入的對比分析,重點挖掘其核心優勢與短板。
- 類競品:產品功能相似,但目標用戶或應用場景存在差異,可借鑒其功能設計邏輯與交互思路,為自身產品的場景適配提供參考。
- 交互參考競品:無需局限于同領域,只要在某一特定交互場景(如表單填寫、數據可視化、流程引導等)有亮點,均可作為參考對象,打破行業思維定式。
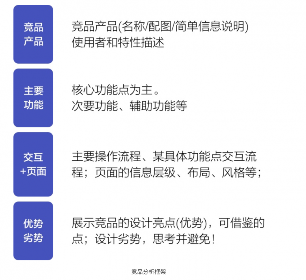
競品分析的核心是 “結構化呈現 + 深度洞察”,而非簡單的信息堆砌。需建立清晰的分析框架,從產品本質到設計細節逐層拆解,最終形成可落地的設計建議。
- 產品基礎信息:記錄競品名稱、版本、核心定位、目標用戶畫像及核心特性,建立對競品的整體認知。
- 功能模塊拆解:梳理競品的核心功能、次要功能與輔助功能,分析功能布局的邏輯的邏輯,判斷其是否貼合用戶需求優先級。
- 交互流程分析:還原核心功能的操作流程與關鍵節點的交互邏輯,評估流程的順暢度、學習成本,是否存在冗余步驟。
- 視覺與信息設計:觀察頁面的信息層級、布局結構、色彩搭配、組件樣式,分析其是否符合目標用戶的使用習慣,是否能高效傳遞核心信息。
- 優劣勢洞察:提煉競品的設計亮點(如創新交互、人性化提示、高效流程等),明確可借鑒的點;同時記錄其設計缺陷(如操作繁瑣、信息混亂、反饋不及時等),思考如何在自身產品中規避。
一份高質量的報告應具備 “結論先行、邏輯清晰、建議落地” 的特點,核心包含以下模塊:
- 關鍵調研結論:開門見山總結核心發現,讓閱讀者快速把握分析價值(如 “核心競品在流程簡化上優勢明顯,但數據可視化功能不足”)。
- 調研背景與選品依據:說明分析的初衷、適用場景,以及選擇這些競品的原因,讓報告具備說服力。
- 結構化調研內容:按照上述分析維度,分模塊呈現競品的詳細信息,可結合截圖、流程圖等可視化元素,增強可讀性。
- 落地性設計建議:基于分析結論,針對性提出產品設計策略,明確 “哪些可以直接借鑒、哪些需要優化創新、哪些需要規避”,為設計落地提供明確指導。

在信息爆炸的時代,合理運用 AI 工具能大幅降低競品分析的工作量,提升分析的全面性與精準度。
- 競品篩選:輸入產品關鍵詞(如 “B 端人臉識別智能柜”),讓 AI 工具篩選出市場上的核心競品與新興產品,節省搜索時間。
- 資料收集:針對選定的競品,利用 AI 工具快速收集其官方介紹、功能說明、用戶評價、行業測評等資料,彌補手動搜索的局限性。
- 信息梳理:將體驗過程中的碎片化感受、零散記錄輸入 AI 工具,通過指令讓其按分析框架進行匯總整理,形成結構化內容。
- 針對性建議:向 AI 工具明確分析目標與競品核心信息,讓其基于行業經驗給出針對性設計建議,作為自身思考的補充。
- 報告生成與查漏補缺:提供分析框架模板,讓 AI 工具生成完整報告,再結合自身洞察進行修改完善,避免遺漏關鍵信息。
向 AI 工具提問時,需遵循 “角色設定 + 目標明確 + 標準確認 + 資源提供 + 反饋調教” 的邏輯,例如:“假如你是資深 UX 設計師,擅長 B 端產品競品分析,請基于‘企業協同辦公軟件’,選擇 2 個核心競品,按照以下框架輸出完整報告:1. 關鍵調研結論;2. 調研背景;3. 選品依據;4. 結構化調研內容;5. 設計建議。” 清晰的指令能讓 AI 輸出更貼合需求的結果。
競品分析不是 “復制粘貼” 的模仿,而是 “取其精華、去其糟粕” 的創新過程。其核心價值在于通過對市場現有產品的深度洞察,結合自身產品定位與用戶需求,找到差異化的設計方向。作為體驗設計入門的必備技能,掌握 “明確目標 — 篩選競品 — 結構化分析 — 工具賦能” 的完整流程,能讓競品分析真正成為產品設計的 “導航儀”,助力打造更貼合用戶需求、更具市場競爭力的產品體驗。